欢迎访问 沧州市中心医院 官方网站! 当前时间是 :

English
  
当前位置 : 首页 > 医院动态 > 健康资讯

口腔健康 全身健康!2025年“全国爱牙日”活动主题和核心信息发布

2025-09-06 20:36:12    215人浏览

来源:国家卫生健康委员会官网


图片

国家卫生健康委办公厅关于开展2025年“全国爱牙日”宣传活动的通知

国卫办医急函〔2025〕360


各省、自治区、直辖市及新疆生产建设兵团卫生健康委:


2025年9月20日是第37个“全国爱牙日”。为贯彻落实《健康中国行动(2019—2030年)》《健康口腔行动方案(2019—2025年)》有关要求,促进人民群众掌握口腔保健知识,提升口腔健康素养水平,形成口腔健康行为习惯,现就做好2025年“全国爱牙日”宣传活动有关事宜通知如下:


一、活动主题


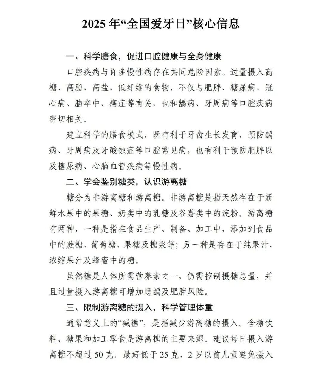
2025年“全国爱牙日”的宣传主题是“口腔健康 全身健康”,副主题是“减糖控体重 护牙促健康”。通过爱牙日活动,进一步增强口腔健康是全身健康重要组成部分的认知,加大口腔防治知识的宣传教育,普及口腔保健知识,推动形成“主动护牙、科学控糖”的健康生活方式,切实助力全民口腔健康与全身健康水平的提升。


二、活动内容及安排


(一)高度重视,统筹多方资源开展宣传活动。各地要高度重视口腔健康宣教工作,加强组织领导,统筹各方资源,广泛动员社会组织、企事业单位、基层社区等力量,开展宣传教育活动。国家口腔医学中心、国家口腔区域医疗中心以及相关学协会等社会团体,要充分发挥专业优势,组织医务人员在专门活动及日常诊疗工作中积极开展科普宣传,引导人民群众重视口腔疾病防治,了解常见口腔保健知识。

(二)创新形式,利用多种渠道扩大宣传效果各地要将主题日宣传活动与常规科普宣传有效结合,注重传播信息的专业性、科学性、针对性和趣味性,创新宣传形式和载体,开发科普文章、短视频、漫画等宣传作品,充分发挥新媒体优势,通过各类主流传播渠道,扩大宣传覆盖面,提升宣传效果。

(三)突出重点,围绕主题加强宣传力度。各地要突出重点,以口腔健康与全身健康的关系为切入点,围绕减糖对于维护口腔健康控制体重以及防控慢性病的重要性,分享健康生活方式,加大口腔健康科普宣传力度。要结合实际情况走进学校、社区、基层机构等,开展贴近人民生活、群众喜闻乐见的宣传活动,提高人民群众口腔健康素养水平,促进口腔健康行为养成。


三、其他相关安排


为便于各地更好地开展主题宣传活动,我委委托中华口腔医学会、中国牙病防治基金会、中国疾病预防控制中心等机构及专家共同编制宣传海报、口腔健康核心信息,为宣传活动提供技术支持。宣传海报源文件可在中华口腔医学会、中国牙病防治基金会官网自行下载,各地可根据当地情况编印制作相关宣传材料。


国家卫生健康委办公厅

2025年9月1


附件1


图片

2025年“全国爱牙日”宣传海报


附件2

图片
图片
图片

主办单位│沧州市中心医院
CopyRight © 2026 CZSZXYY.com All Right Reserved.
通信地址┃河北省沧州市新华西路16号
冀ICP备15027098号     冀公网安备 13090302000146号